DYNAMIC NEWS
“6S”融合管理,实现医患双满意
发布时间:2022年12月07日  阅读:3223 来源:舜道OKEWAY
近年来,医院领导对于6S管理逐渐重视,也不断加大了投入力度,推行6S标准化、规范化管理。通过培训、实践,旨在实现人人知标准,个个懂理念,能以6S管理的统一标准要求自己,思考问题,指导行为。那究竟什么是6S管理,6S又是如何能帮助医院实现医患双满意度,这还需要从6S的历史起源说起。

6S的起源

6S是指对生产现场和办公场所各要素(人/机/料/法/环/信息等)所处状态不断进行管理和改善的基础性活动。具体内容包括整理(SEIRI)、整顿(SEITON)、清扫(SEISO)、清洁(SETKETSU)、素养(SHITSUKE)、安全(SECURITY),因其首字母均为“S”开头,简称6S,其中安全(SECURITY)是在5S的基础上所增加的。

200年前日本江户时代,在海边以捕鱼为生的人们在狭小的渔船空间给生活带来影响,于是习惯将多余物品扔掉,这样使得环境整洁及空间扩大,总结出以“空”为佳的渔船生活管理哲学。

6S管理的发展

二战以后,日本实施产业改革,将当时的2S(整理、整顿)作为企业品质管理的重要方法推行开来,日本的产品质量因此迅速提高。这种简单易行的管理方法推崇“安全始于整理整顿,终于整理整顿”的理念,后因生产控制和品质控制的需要,逐步提高,后续增加到3S,从其应用空间及适用范围进一步拓展。

1986年,首本5S著作问世,这对整个日本现代管理模式起到了巨大的冲击作用,并由此在世界各国掀起了5S管理的热潮。到目前为止,5S管理演变为6S管理,随着实践的总结和提炼,随着世界经济的发展,有些企业甚至在5S的基础上增加了安全(SAFETY)、节约(SAVING)、服务(SERVICE)、速度(SPEED)、坚持(SHIKOKU)形成了10S。



6S是一种文化,一种追求细节,工作严谨认真的良好态度,长时期养成的一种良好习惯,并由此展开至全员的一种自主管理的工作行为,继而传承和发扬。6S是一种态度,是为了形成纪律的企业文化必须表明的一种态度。这是一种不怕工作中的困难,把计划中的事情坚决做好的态度。

6S的基本概念



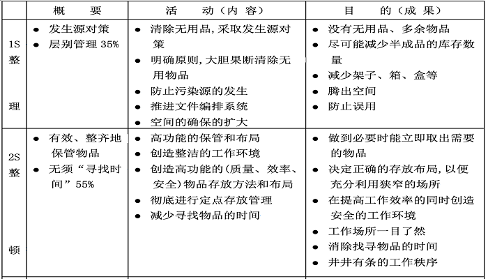
整理(SEIRI)——将工作场所的任何物品区分为有必要和没有必要的,除了有必要的留下来,其他的都消除掉。目的:腾出空间,空间活用,防止误用,塑造清爽的工作场所。

整顿(SEITON)——把留下来的必要用的物品依规定位置摆放,并放置整齐加以标示。目的:工作场所一目了然,消除寻找物品的时间,整整齐齐的工作环境,消除过多的积压物品。

清扫(SEISO)——将工作场所内看得见与看不见的地方清扫干净,保持工作场所干净、亮丽的环境。目的:稳定品质,减少工业伤害。

清洁(SEIKETSU)——维持上面3S成果。

素养(SHITSUKE)——每位成员养成良好的习惯,并遵守规则做事,培养积极主动的精神(也称习惯性)。目的:培养有好习惯,遵守规则的员工,营造团员精神。

安全(SECURITY)——重视全员安全教育,每时每刻都有安全第一观念,防范于未然。目的:建立起安全生产的环境,所有的工作应建立在安全的前提下。

6S在医疗领域的运用

6S管理对医院而言,有着外树形象、内强素质、提升综合管理水平和竞争能力的积极作用。将6S与康复医疗融合,6S有以下实施要点:

整理(SEIRI)

1、清除垃圾或无用、可有可无的物品。在医院工作场所对必需品和非必需品进行区分,哪些是抢救必备设备和药品,哪些是非必需品或者使用次数较少的;

2、明确每一项物品的用处、用法、使用频率,加以分类。可分四类,包括不再使用、使用频率很低、使用频率较低、经常使用,并将相应的物品挑选出来,放在相适宜的位置存放;

3、治疗室及清创室有无菌物品柜和一次性物品柜,安装消毒机,每日消毒一次。入治疗室需戴口罩帽子,禁止医务人员外的人员进入。抢救室限制家属陪护。

4、抢救车内物品班交接,对快过期的物品及时清理药品品种、数量按要求配备,确保无过期损坏的药品;检查急救仪器性能是否良好,使其处于备用状态。

5、办公区域对办公区域内各类资料进行整理,对于超过保留期资料经请示后销毁,保留期内资料分类整理放置并标识,存档资料及时上交档案室。公共区域不出现私人物品。

整顿(SEITON)

1、在整理的基础上,合理规划空间和场所。

2、按照规划安置各物品,各得其所。把留下来的必要用的物品定点分类放置并加以标识,使工作场所一目了然,利于及时准确拿取所需物品,营造一个整齐的工作环境。达到科学布局,取用快捷的目的。

抢救室按使用频率、固定摆放位置将用物标识,排列整齐,由专人管理,每次换班时清点并补充记录。急救药品固定放置于抢救车内,按固定基数,编号排列,定位存放,每次用后及时补充并记录,每次换班时均检查,确保处于备用状态。急救器材放置于使用点附近,便于操作,用后及时处理并放回原来位置。

办公区域将办公区域分为办公区和生活区。前者用于日常工作如书写各种护理资料等,后者用于日常生活如更换衣服、饮水等。
抢救车的物品按急救药品、急救物品,输液用品,液体等分类存放,便于取用,对照抢救车存放物品列一张平面图贴在抢救车旁,便于在使用后护士及时补充,将药品按失效期先后存放,最后失效的放最下面。

清扫(SEISO)

1、将工作场所清扫干净,对卫生死角进一步清扫,确保所有台面一尘不染,使玻璃窗明几净。除督促清洁工每日打扫卫生外,还要对抢救仪器进行清洁和保养,如每日更换湿化瓶,定时消毒吸引器管道等。严格区分医疗垃圾和生活垃圾并分类放置,保持地面的清洁卫生。

2、医疗垃圾和生活垃圾要分开,污染区、半污染区及清洁区要分开,诸多的医疗设备也应是清洁的。存放医疗垃圾和生活垃圾的垃圾桶应是不同颜色,污染区和半污染区、清洁区地板刷不同颜色的油漆加以区分。

3、建立室内外清扫责任区,并进行一次全院性的大清扫,调查污染源,予以杜绝或隔离;

4、建立清扫基准规范,创建点检表。

清洁(SEIKETSU)

1、不断进行整理、整顿、清扫,彻底贯彻以上3S;

2、每一个职工均有责任对于已产生的良好效果进行保持,形成工作标准,并且公开化、制度化,因为这些良好的工作行为和方式将会减少错误发生,带来高效率工作和保持安全的工作环境和工作质量。

素养(SHITSUKE)

1、培养全体员工良好的工作习惯、组织纪律和敬业精神,要求每一个员工均能养成6S工作习惯;

2、制定相应的规章制度,形成制度和标准,自觉遵照执行;

3、开展教育、培训、激励,将外在的管理要求转化为员工自身的习惯、意识,使上述各项活动自觉行动。

安全(SECURITY)

1、确保急救绿色生命通道畅通,各类急救药品定点分类放置,急救仪器保持备用状态,避免发生医疗事故。

2、要求全体员工不断提高安全意识,树立“安全第一”的思想,定期组织安全演练,熟练掌握应急流程。

从患者的角度出发,医院给予患者、家属的第一印象,是医院整体的环境。很多时候,患者及家属会将医院的环境与医院的形象、医疗安全和质量划上等号,而环境凌乱,既不利于医院整体社会形象的提升,更严重影响医疗质量的保障。于患者而言,符合6S的环境是安全康复的前提保障,干净整洁的环境也会大幅提升患者的就医服务体现;于员工而言,工作环境的医疗安全性显著提高,各项工作标准化、规范化,工作井然有序,可有效避免医疗差错,提高服务效率,全员的素质也在6S实施中得到全面提升。


成功开展6S活动,能为医院创造一个令人舒心的工作场所,“人造环境,环境育人”精辟地验证了6S活动成功的真谛。然而如何开展6S,如何做好6S,需要在丰富的实战经验基础上,励炼出高效的推行6S的方法。

项目实施的组织架构


其中责任者/6S委员长负责调配机构资源,控制项目进程与质量。6S委员/6S项目经理负责保持与项目各成员的沟通;项目工作分工、推行、检查,确保完成项目阶段性任务和总体目标;参与项目组内部讨论和培训;定期召开项目执行情况会议,保证项目的顺利进行。6S高级专业咨询师则负责制订项目整体框架与执行方案;审核执行各阶段的资料与目标成果;指导机构创立6S推行体系,培训、导入、实施、评估效果及纠正偏差。

项目实施的总体思路


6S推动活动可由组织面、工具面和心态面为切入点全面实施。组织面强调拟订策略与执行组织(项目推进组);工具面则强调实战手法运用和具体项目的展开;心态面则强调改善活动和理念的持续深入。项目活动可以基本分成五大步骤——准备、导入、实施、推进、提升。

项目实施及执行计划



第一阶段  项目启动(Kick Off)

阶段描述:发动全体员工关注医院发展,关注6S管理体系建设,并通过宣传教育让每个员工主动、积极参与到项目中;为项目的调研、诊断、设计、实施、跟踪做“热身”准备。

活动形式:基础培训、文件通知、面谈、分组讨论、全体会议、文化宣传等。

里程碑:

   项目咨询专家进场,并对医院相关现状进行调研
   根据调研结果,针对性地对各级人员进行培训
   培训后,专家和医院项目成员协作,完成项目的可行性计划
   召开相关部门管理层大会,宣布项目正式启动

第二阶段  6S体系建立、运行、改善与评估

阶段描述:通过对医院现状、行业现状及未来的发展趋势进行详细剖析和诊断,在全体员工高度参与的基础上进行设计,指导人员导入、实施,建立6S体系,并对运行实施进行改善与实效性评估。

活动形式:全过程现场指导、专题讲座、研讨会、培训会、反馈会

里程碑:制定6S活动计划及成果目标,并根据计划实施达标。

第三阶段  后续巩固与跟进改善

阶段描述:收集项目反馈意见,补充、完善项目方案;
                了解、指导方案实施中的细节问题,并针对具体情况进行培训及实施指导;
                在反复实践中员工整体素质,确保管理体系落地成为常态化机制。

活动形式:电话访谈、服务跟踪、邮件、传真等交流方式;
                专题培训、参观观摩,现场指导、分析。


基于医院现状,从管理的基础入手,导入现代企业最为先进的6S,能帮助机构提升患者满意度、消除医疗安全隐患、提升员工凝聚力、提高院内空间利用率、实现提质增效有突出的作用。但6S项目成效的影响因素众多,包括:高层领导的支持、项目经理的关键作用、员工的积极参与、营造良好的变革改进文化、持续的改善跟踪服务、顾问全程指导、始终如一的顾客导向。任何一环的疏忽,都将影响最终6S项目的成效,这就需要项目的组织架构成员,发挥双方监管作用,适时纠偏,实现最终的预期目标。


相关阅读
Related reading